Определение единого расчета по шуму
Актуальная темы.
Правила форума
Правила форума | Содержание раздела
Правила форума | Содержание раздела
Определение единого расчета по шуму
Поправьте меня в следующем, если я неправ:
1. Расчет L, дБ (октавный уровень звукового давления (ф. с 1 по 15)) - используется для оценки шума в расчетной точке от постоянных (можно сказать стационарных) ИШ: (например: насосы, трансформаторы, побудители тяги, дымососы и т.д.) для разных случаев (из территории в помещение, из помещения в помещение, из помещения на территорию) и это же (L) используем в сравнении с нормативными данными по шуму?
2. Расчет La, дБА (октавный уровень звукового давления (ф. 16, 17)) - используется для оценки шума в расчетной точке от непостоянных (транспорт) ИШ в случае оценки проникающего шума от транспорта в помещение (но с окном).
2.1. А если в помещении нету окна то по какой формуле (нормативной, действующей) cчитать?
2.2. По какой формуле рассчитать Laэкв и Laмакс, если не известен коэффициент LA2м?
2.2.1. LA2м - эквивалентный и максимальный уровень звука от 2 м. от ограждения (стены), определяем только замерами или есть точная формула (нормативная)?
2.3. Как рассчитать RАтран но не по справочникам, а конкретно по действующему документу?
3. Laэкв и Laмакс, определяем по какому действующему нормативу, с конкретными действующими формулами?
Я думаю, что в данной теме должны поработать спецы в данном деле и конкретно разложить все по полочкам.
Данную тему я начал после чтения всех тем по шуму:
1. В итоге я только читал про ссылки на справочники и СНиП 77 (которыми можно пользоваться, но все же они устарели)
2. СП 51.13330.2011 (Актуализированная редакция СНиП 23-03-2003), зачем данный документ, если, по сути, он является сводом правил, но не расчетной методикой?
3. И наконец меня впечатлили слава в одной из темы: "Расчет можно проводить по методике которая нравиться эксперту в РПН" ) Это как так?
1. Расчет L, дБ (октавный уровень звукового давления (ф. с 1 по 15)) - используется для оценки шума в расчетной точке от постоянных (можно сказать стационарных) ИШ: (например: насосы, трансформаторы, побудители тяги, дымососы и т.д.) для разных случаев (из территории в помещение, из помещения в помещение, из помещения на территорию) и это же (L) используем в сравнении с нормативными данными по шуму?
2. Расчет La, дБА (октавный уровень звукового давления (ф. 16, 17)) - используется для оценки шума в расчетной точке от непостоянных (транспорт) ИШ в случае оценки проникающего шума от транспорта в помещение (но с окном).
2.1. А если в помещении нету окна то по какой формуле (нормативной, действующей) cчитать?
2.2. По какой формуле рассчитать Laэкв и Laмакс, если не известен коэффициент LA2м?
2.2.1. LA2м - эквивалентный и максимальный уровень звука от 2 м. от ограждения (стены), определяем только замерами или есть точная формула (нормативная)?
2.3. Как рассчитать RАтран но не по справочникам, а конкретно по действующему документу?
3. Laэкв и Laмакс, определяем по какому действующему нормативу, с конкретными действующими формулами?
Я думаю, что в данной теме должны поработать спецы в данном деле и конкретно разложить все по полочкам.
Данную тему я начал после чтения всех тем по шуму:
1. В итоге я только читал про ссылки на справочники и СНиП 77 (которыми можно пользоваться, но все же они устарели)
2. СП 51.13330.2011 (Актуализированная редакция СНиП 23-03-2003), зачем данный документ, если, по сути, он является сводом правил, но не расчетной методикой?
3. И наконец меня впечатлили слава в одной из темы: "Расчет можно проводить по методике которая нравиться эксперту в РПН" ) Это как так?
-
ecotwinsong
- Заслуженный эколог
- Сообщения: 412
- Зарегистрирован: 19 ноя 2008, 14:11
- Благодарил (а): 76 раз
- Поблагодарили: 34 раза
Re: Определение единого расчета по шуму.
Да, самое интересное, что в версии, по которой необъодимо проводить расчет и в полосе 31,5, корректирующий коэффициент для этой частоты не приведен))aartemy писал(а):Выложите пожалуйста или дайте ссылку на вашу версию МУК 4.3.2194-07, поскольку в официальной версии диаметрально противоположное указание Расчет по формуле (1) выполняется для каждой октавной полосы в диапазоне частот от 31,5 до 8 000 Гц.Nemo13 писал(а):Если Вас волнуют проблемы с санитарами, то они пользуются МУК 4.3.2194—07, а там черным по белому написано:Расчет по формуле (1) выполняется для каждой октавной полосы в диапазоне частот от 63 до 8000 Гц. Расчет для полосы со средней частотой 31,5 в подавляющем большинстве случаев можно не делать, так как удельная доля акустического шума в этой полосе, как правило, незначительна.
Смотрю в зеркало... вроде ниче так... красивая... подхожу ближе.. присматриваюсь... ё-моё!!! Богиня!!!
-
masm0
- Модератор
- Сообщения: 2375
- Зарегистрирован: 10 сен 2008, 09:41
- Награды: 12
- Откуда: Ленинград
- Благодарил (а): 610 раз
- Поблагодарили: 1371 раз
- Контактная информация:
Re: Определение единого расчета по шуму
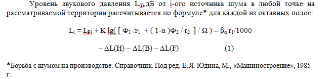
ecotwinsong, МУК — это не НПА. К тому же я еще давно говорил, что в нем допущены ошибки. Это отсебятина и якобы со ссылкой на известные источники, типа "Борьба с шумом на производстве. Справочник. Под ред. Е.Я. Юдина, М., «Машиностроение», 1985 г.":
Но, извините, в справочнике Юдина нет такой формулы в таком виде.
Но, извините, в справочнике Юдина нет такой формулы в таком виде.
-
tanya_
- Новичок
- Сообщения: 4
- Зарегистрирован: 09 ноя 2015, 14:31
- Благодарил (а): 1 раз
- Поблагодарили: 1 раз
Re: Определение единого расчета по шуму
Здравствуйте, и все же, что мы делаем с октавой 31,5? у меня есть значение эквивалентного уровня звука,дБа. По Осыпову я перевела его в уровни звуковой мощности, дБ.(значение для 31,5 отсутствует).
Но ведь когда мы вводим эти значения в атрибутивные данные в Эколог Шум,там нужно ввести и значение для октавы 31,5.
Пожалуйста, дайте ответ.
Спасибо!
Но ведь когда мы вводим эти значения в атрибутивные данные в Эколог Шум,там нужно ввести и значение для октавы 31,5.
Пожалуйста, дайте ответ.
Спасибо!
-
masm0
- Модератор
- Сообщения: 2375
- Зарегистрирован: 10 сен 2008, 09:41
- Награды: 12
- Откуда: Ленинград
- Благодарил (а): 610 раз
- Поблагодарили: 1371 раз
- Контактная информация:
Re: Определение единого расчета по шуму
tanya_, 31,5 Гц — эта такая полоса частот, которую мы почти не слышим, о чем говорит поправка -39,4 дБ при расчете суммарного уровня шума, корректированного по шкале А. Попробуйте перевести октавные уровни в уровни дБА и убедитесь, что полоса частот 31,5 Гц ни на что не влияет. Шкала A еще называется "среднее ухо" и характеризует субъективную способность среднестатистического человека слышать звук в определенной полосе частот.
Теперь к документам. Звук на этой полосе частот нормируется. См. СН 2.2.4/2.1.8.562-96. Но если говорить о методиках расчета шума в этой полосе, то их не существует. Есть документ в области стандартизации СП 51.13330.2011. В нем есть пункт 7.5, согласно которому расчет уровней звукового давления следует выполнять по ГОСТ 31295.2. В данном ГОСТе нет рекомендаций по расчету шума на частоте 31,5 Гц. Также следует отметить, что полоса частот 31,5 Гц не упоминается в ГОСТ 31295.1 и действующем ранее СНиП 23-03-2003.
Пункт 7.5. СП 51.13330.2011 внесен в "Перечень национальных стандартов и сводов правил (частей таких стандартов и сводов правил), в результате применения которых на обязательной основе обеспечивается соблюдение требований Федерального закона "Технический регламент о безопасности зданий и сооружений", утв. Постановлением Правительства Российской Федерации от 26 декабря 2014 года N 1521. Это значит, что при разработке проектной документации мы обязаны использовать ГОСТ 31295.2. А вот что делать при разработке проектов СЗЗ не понятно. У Роспотребнадзора нет собственных нормативных правовых актов или других обязательных документов по расчету шума. Есть только МУК 4.3.2194—07, который написан с грубыми ошибками.
Лично у меня такой вывод: если мы используем инструментальные методы при определении уровней шума, то измеряем полосу 31,5 Гц. Если мы применяем расчетные методики, то эту полосу не учитываем.
Теперь к документам. Звук на этой полосе частот нормируется. См. СН 2.2.4/2.1.8.562-96. Но если говорить о методиках расчета шума в этой полосе, то их не существует. Есть документ в области стандартизации СП 51.13330.2011. В нем есть пункт 7.5, согласно которому расчет уровней звукового давления следует выполнять по ГОСТ 31295.2. В данном ГОСТе нет рекомендаций по расчету шума на частоте 31,5 Гц. Также следует отметить, что полоса частот 31,5 Гц не упоминается в ГОСТ 31295.1 и действующем ранее СНиП 23-03-2003.
Пункт 7.5. СП 51.13330.2011 внесен в "Перечень национальных стандартов и сводов правил (частей таких стандартов и сводов правил), в результате применения которых на обязательной основе обеспечивается соблюдение требований Федерального закона "Технический регламент о безопасности зданий и сооружений", утв. Постановлением Правительства Российской Федерации от 26 декабря 2014 года N 1521. Это значит, что при разработке проектной документации мы обязаны использовать ГОСТ 31295.2. А вот что делать при разработке проектов СЗЗ не понятно. У Роспотребнадзора нет собственных нормативных правовых актов или других обязательных документов по расчету шума. Есть только МУК 4.3.2194—07, который написан с грубыми ошибками.
Лично у меня такой вывод: если мы используем инструментальные методы при определении уровней шума, то измеряем полосу 31,5 Гц. Если мы применяем расчетные методики, то эту полосу не учитываем.
-
tanya_
- Новичок
- Сообщения: 4
- Зарегистрирован: 09 ноя 2015, 14:31
- Благодарил (а): 1 раз
- Поблагодарили: 1 раз
Re: Определение единого расчета по шуму
masm0, спасибо вам большое,очень хотела что бы именно вы мне ответили)
-
BenStil
- Новичок
- Сообщения: 11
- Зарегистрирован: 19 апр 2017, 14:32
- Откуда: Москва
- Благодарил (а): 5 раз
Re: Определение единого расчета по шуму
Добрый день. Подскажите, что надо ответить эксперту из мосгосэкпертизы по поводу частоты 31,5 Гц, если по ГОСТ 31295.2 она не считается, в паспортных данных вентоборудования ее нет, но он упорно требует расчет?
-
BenStil
- Новичок
- Сообщения: 11
- Зарегистрирован: 19 апр 2017, 14:32
- Откуда: Москва
- Благодарил (а): 5 раз
Re: Определение единого расчета по шуму
не понял ответа. а требования СН 2.2.4/2.1.8.562-96 таблица 3 разве не оно?
-
widiks
- Эколог
- Сообщения: 1955
- Зарегистрирован: 22 окт 2014, 18:36
- Награды: 2
- Откуда: ..
- Поблагодарили: 123 раза
Re: Определение единого расчета по шуму
BenStil, ну значит есть
там таблица такая
разбита на две
Сразу все частоты не найдешь))
там таблица такая
разбита на две
Сразу все частоты не найдешь))
-
mrdim20
- Эколог
- Сообщения: 101
- Зарегистрирован: 07 мар 2007, 13:50
- Благодарил (а): 4 раза
- Поблагодарили: 24 раза
Re: Определение единого расчета по шуму
Для особо одаренных экспертов я ставил ту же цифру, что и для 63 Гц и это почему-то устраивало.
-
- Похожие темы
- Ответы
- Просмотры
- Последнее сообщение
-
- 14 Ответы
- 10160 Просмотры
-
Последнее сообщение widiks
-
- 2 Ответы
- 3885 Просмотры
-
Последнее сообщение Andrew-Feo
