Металлообработка
Модераторы: Ecolog-Julia, Лёха, masm0, Kotucheny
Правила форума
Правила форума | Содержание раздела
Правила форума | Содержание раздела
Металлообработка
Подскажите, пожалуйста, корректно ли использование в расчете выбросов пыли металлической и абразивной понижающего коэффициента 0,2, учитывающего гравитационное осаждение частиц в помещении для станков, работающих с охлаждением
-
Лёха
- Заслуженный эколог
- Сообщения: 6155
- Зарегистрирован: 18 июн 2010, 19:46
- Награды: 7
- Откуда: с. Кручи
- Благодарил (а): 1153 раза
- Поблагодарили: 2494 раза
Re: Металлообработка
nekulikov, https://www.skintavr.ru/%D0%BC%D0%B5%D1 ... /file.html
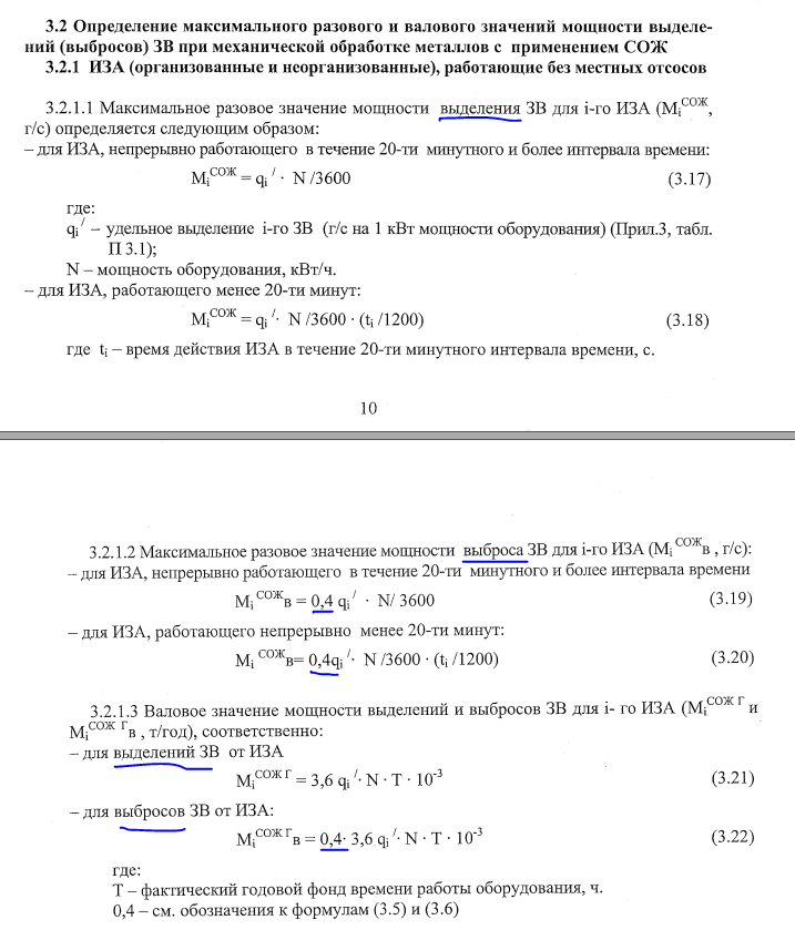
смотрите разделы 3.2.1 и 3.2.2 - коэффициент там применяется 0,4, почему аэрозоль стал пылью не спрашивайте. Масло летит все же в виде аэрозоля и было бы логичным воспользоваться формулой
из методики гальваника http://docs.cntd.ru/document/1200041452, но в металлообработке написали 0,4 как для иных видов пыли вот и пользуйтесь
смотрите разделы 3.2.1 и 3.2.2 - коэффициент там применяется 0,4, почему аэрозоль стал пылью не спрашивайте. Масло летит все же в виде аэрозоля и было бы логичным воспользоваться формулой
A thabhairt do dhuine ar sprioc fiú maireachtáil ar feadh, agus beidh sé a bheith in ann maireachtáil in aon staid
-
Птица
- Эколог
- Сообщения: 2544
- Зарегистрирован: 28 мар 2007, 16:06
- Награды: 2
- Откуда: Екатеринбург
- Благодарил (а): 256 раз
- Поблагодарили: 523 раза
- Контактная информация:
Re: Металлообработка
nekulikov, Так в методике же написано что 0.4 применяется при пыли металлической, 0.2 применяется для иных материалов, ну например при использовании войлочного круга. Знаете уже и методику взяла и не могу найти где вы взяли: "Больше интересует, где или как правильно использовать формулу расчета для выделений ЗВ от ИЗА, а где для выбросов ЗВ от ИЗА, которые отличаются тем самым коэф. 0,4."
Может я конечно не туда смотрю, но тогда вот ткните пальчиком где такое в методике написано.
Может я конечно не туда смотрю, но тогда вот ткните пальчиком где такое в методике написано.
-
Птица
- Эколог
- Сообщения: 2544
- Зарегистрирован: 28 мар 2007, 16:06
- Награды: 2
- Откуда: Екатеринбург
- Благодарил (а): 256 раз
- Поблагодарили: 523 раза
- Контактная информация:
Re: Металлообработка
nekulikov, Все увидела))) Если возвращаться к старым трактовкам, то источник выделения - объект, в котором происходит образование загрязняющих веществ (технологическая установка, устройство, аппарат, склад сырья или продукции, площадка для перевалки сырья или продукции, емкости для хранения топлива, свалка промышленных и бытовых отходов и т.д.), источник выброса - любой (точечный, площадной и т.д.) источник с организованным или неорганизованным выбросом загрязняющих веществ в атмосферный воздух, дислоцируемый и функционирующий постоянно или временно в границах участка территории объекта, принадлежащего юридическому или физическому лицу или закрепленный за ним в соответствии с действующим законодательством.
А если просто, то источник выделения вредных веществ - оборудование, котел, агрегат, станок, рабочее место; источник выброса - труба, шахта, аэрационный фонарь, свалка (куча) и т. п.
А если просто, то источник выделения вредных веществ - оборудование, котел, агрегат, станок, рабочее место; источник выброса - труба, шахта, аэрационный фонарь, свалка (куча) и т. п.
-
Katerina96
- Новичок
- Сообщения: 23
- Зарегистрирован: 01 июл 2020, 18:23
- Откуда: Салават
- Благодарил (а): 12 раз
- Поблагодарили: 3 раза
Re: Металлообработка
Подскажите, пожалуйста, если на металлообрабатывающем станке, где применяется СОЖ установлен фильтр масляного тумана, при расчете выбросов необходимо учитывать его эффективность? Понятно, что по факту в воздух летит мизерная часть эмульсии, а основная часть оседает на фильтре и после фильтрации используется повторно, поэтому думаю логично было бы этот факт учесть. Но как на такое смотрят эксперты? Кто-то учитывал очистку эмульсии?
Р.S. Я только начинаю работать в этой сфере, извиняюсь, если вопрос глупый
Р.S. Я только начинаю работать в этой сфере, извиняюсь, если вопрос глупый
Re: Металлообработка
Подскажите, пожалуйста, можно по Методике Расчёта выделений (выбросов) загрязняющих веществ в атмосферу при механической обработке металлов (по величинам удельных показателей)’. НИИ АТМОСФЕРА, Санкт-Петербург, 1997 год. посчитать выбросы диЖелезо триоксид (Железа оксид) (в пересчете на железо) при механической обработке металлов? В Перечне методик расчета выбросов вредных (загрязняющих) веществ в атмосферный воздух стационарными источниками (утв. Министерством природных ресурсов и экологии РФ 29 июня 2021 г.) отсутствует данное ЗВ в данной Методике .
-
Птица
- Эколог
- Сообщения: 2544
- Зарегистрирован: 28 мар 2007, 16:06
- Награды: 2
- Откуда: Екатеринбург
- Благодарил (а): 256 раз
- Поблагодарили: 523 раза
- Контактная информация:
Re: Металлообработка
homa, Здесь еще руководствуйтесь Методическим пособием по расчету, нормированию и контролю ЗВ в атмосфере, НИИ Атмосфера 2012 г. Там все подробно расписано по каким веществам нормировать при том или ином техпроцессе. Официально его не признают (где то можно применять), но и не отвергают.
Re: Металлообработка
Птица, Спасибо.
А можно сослаться на письмо Минприроды №12-50/15096-ОГ от 01.11.2021 г.и все-таки посчитать Железо оксид по Методике Расчёта выделений (выбросов) загрязняющих веществ в атмосферу при механической обработке металлов (по величинам удельных показателей)’. НИИ АТМОСФЕРА, Санкт-Петербург, 1997 год.
А можно сослаться на письмо Минприроды №12-50/15096-ОГ от 01.11.2021 г.и все-таки посчитать Железо оксид по Методике Расчёта выделений (выбросов) загрязняющих веществ в атмосферу при механической обработке металлов (по величинам удельных показателей)’. НИИ АТМОСФЕРА, Санкт-Петербург, 1997 год.
-
morozov29
- Эколог
- Сообщения: 203
- Зарегистрирован: 14 авг 2017, 15:05
- Откуда: Архангельск
- Благодарил (а): 52 раза
- Поблагодарили: 70 раз
Re: Металлообработка
Не знаю в тему или нет... Воможно не все видели, на своем сайте НИИ Атмосфера разместила методики, в том числе Методика расчёта выделений (выбросов) загрязняющих веществ в атмосферу при механической обработке металлов (по величинам удельных показателей)’. НИИ АТМОСФЕРА, Санкт-Петербург, 1997 год, с пометкой о том что копия оригинала методики верна. В методике учтены все коэффициенты, в том числе в приложении 1 к методике перечислены основные зв... ссылка https://www.nii-atmosphere.ru/perechen- ... hestv.html
-
evgen01121984
- Новичок
- Сообщения: 7
- Зарегистрирован: 25 мар 2014, 14:48
- Поблагодарили: 1 раз
Re: Металлообработка
Добрый день. Подали заявление на КЭР в Северо-Западный Росприроднадзор, написали замечания одно из которых следующее:
При расчете выбросов от сварки и металлообработки не правомерно приняты коэффициенты гравитационного осаждения тв. частиц - 0.2 и 0.4. Довод, то что данные коэффициенты введены разработчиком методики (нии атмосфера) и обоснованы давным давно в практике природоохранной деятельности их не устраивает. Может кто-нибудь с таким уже сталкивался и как решали данный вопрос?
При расчете выбросов от сварки и металлообработки не правомерно приняты коэффициенты гравитационного осаждения тв. частиц - 0.2 и 0.4. Довод, то что данные коэффициенты введены разработчиком методики (нии атмосфера) и обоснованы давным давно в практике природоохранной деятельности их не устраивает. Может кто-нибудь с таким уже сталкивался и как решали данный вопрос?
-
- Похожие темы
- Ответы
- Просмотры
- Последнее сообщение
-
- 0 Ответы
- 3789 Просмотры
-
Последнее сообщение Вадим Зыков
